集群动画素材资产制作规范
原地步行或飞行动画
适用范围
适用于原地滑步的动画制作 或 无明显参照物飞行的动画
制作规范
必须项
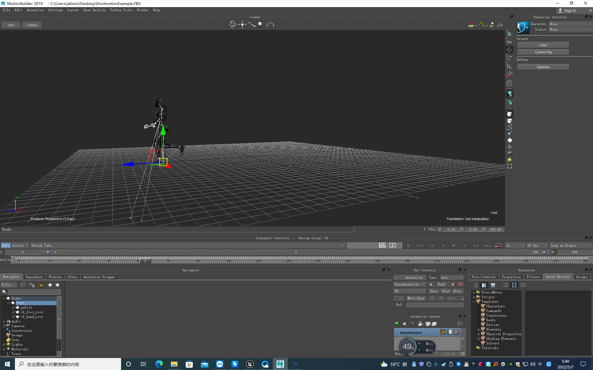
- 保持根骨骼(Root)坐标为地面栅格原点(0,0,0)不能变化,如下图:

动画接地点要求
2.1、地面动画(平地动画)要求接地点与地面栅格接触(脚底与地面接触),以此为基础的跳跃、腾空跑步等动画均以地面栅格为参照平面。参照上图。
2.2、飞行动画(浮空动画)要求根骨骼的下级骨骼(通常是腰部)与根骨骼重合,以此为基础做上下左右浮动的动画。参照下图。

必须是循环动画
动画的制作时长(帧数)不限,要求动画的最后一帧与第一帧可以形成循环结构,不一定是完全一样,但循环播放时没有跳帧的感觉。
精准速度或位置控制的动画
适用范围
- 需要由动画师精准控制角色移动速度的动画
- 需要由动画师精准控制角色位置的动画
制作规范
第一帧根骨骼(Root)坐标为地面栅格原点(0,0,0)
保持根骨骼在角色下方,并平滑的跟随角色主体,如下组图
注意:即便是要求做成循环动画,根骨骼还是代表了移动速度,不可做成原地动画的模式。
可以试图先制作原地动画的基本姿势,然后在拉动根骨骼,以便确定是否滑步。


- 将制作好的动画导入UE中,预览时将会看到一根红色的骨骼,该骨骼为UE提供的假想骨骼,实际上并不存在。该假想骨骼用于提示动画制作时的原点与根骨骼之间的位置关系。

- 在"资产详情"->"根运动"中勾选"启用根运动",此时该动画预览时将会呈现原地动画的状态。

- 如果需求中要求制作成循环动画,可以在"启用根运动"以后检查动画是否符合循环标准。
